中國科大
校友
服務
繁體
English
首頁
學院概況
關於我們
現任領導
組織機構
院史回顧
學科建設
校園文化
教學環境
聯係方式
師資隊伍
國家級人才
省部級人才
工商管理係
管理科學係
統計與金融係
青年科研人員
MBA國際師資
專業教輔人員
榮休師資
人才引進
爱游戏下载应用
教授觀點
研究成果
項目信息
獲獎信息
學術服務
研究機構
科研工具
數據與電子期刊
教學項目
學位點概況
本科
學術碩博
工程博士
EMBA
MBA
MAS
MLE
MPM
MF
EDP
案例教學
國際合作
合作項目
出訪公示表
教師事務
學生事務
下載中心
FAQ
黨建學工
黨建工作
爱游戏体育app赞助马竞
爱游戏
招生
學術碩博
工程博士
EMBA
MBA
MF
MAS
MLE
MEM
本科招生網
研究生招生在線
職業發展
工作動態
實習就業
校友
服務
English
繁體
國際合作
合作項目
出訪公示表
教師事務
學生事務
下載中心
FAQ
出訪公示表
首頁
國際合作
出訪公示表
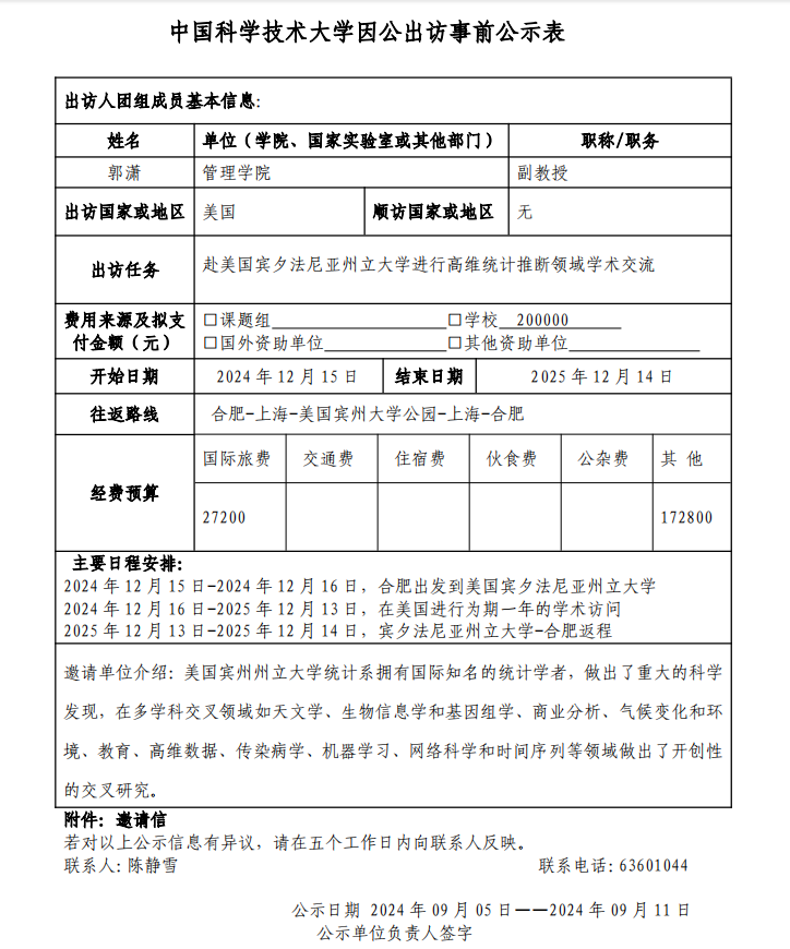
中國科學技術大學因公出訪事前公示表(郭瀟)
發布時間: 2024-09-05 瀏覽次數:
290
掃碼瀏覽此文章
關閉
map